Trifásico controlado digital
Diseño:
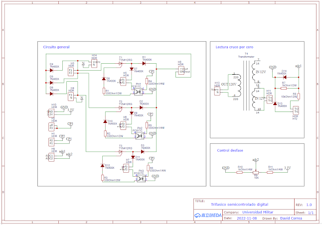
Imagen 1. Sheet trifásico semicontrolado digital EasyEDA. Tomado de: David Correa.
Imagen 2. PCB trifásico semicontrolado digital EasyEDA. Tomado de: David Correa.
Programación:
-Diseño rectificado entre fases cada fase controlada con el SCR conectado ANODO a la fase controlado por el circuito de control de la imagen 1, conectado el CATODO a un diodo 1N5408 conectados los tres a la carga conectada al ANODO de 3 diodos 1N5408 conectados los CATODOS a las fases. Osciloscopio conectado a las tres fases y carga con tespecto a tierra. La simulacion es capaz de generar una señal compltetamente rectificada es completamente contralada. Si llega a 0, a diferencia del diseño 3; permitiendo que se desancle el SCR, permitiendo el control.
Imagen 3. Código trifásico semicontrolado digital ESP32. Tomado de: David Correa.
Simulación:
Imagen 5. Voltaje simulación trifásico semicontrolado digital Matlab. Tomado de: David Correa.
Imagen 6. Corriente simulación trifásico semicontrolado digital Matlab. Tomado de: David Correa.
Montaje:
Imagen 7. Montaje trifásico semicontrolado digital. Tomado de: David Correa.
Imagen 8. Voltaje montaje trifásico semicontrolado digital. Tomado de: David Correa.
Link´s de apoyo
EasyEDA: Link de descarga.
Imagenes: Link de descarga.
Code ESP32: Link de descarga.
Matlab: Link de descarga.
Analisis
-Se controla completo con el SCR en serie a un diodo 1N5408 conectado al CATODO para proteger el circuito de control del GATE.
-El
control del GATE del SCR, se hace por medio de una fuente de 9v DC, con
diodo 1N4007 de protección en la tierra conectada al catodo del SCR;
con carga de 330 Ohm, controlado por un optocoplador MOC3021 controlado
por microcontrolador representado por S2, seguido por un diodo 1N4007 de
protección al circuito de control conectado al GATE del SCR. Este
circuto se representa en los KEYs de los montajes propuestos para el
control de onda completa trifasico. -Diseño rectificado entre fases cada fase controlada con el SCR conectado ANODO a la fase controlado por el circuito de control de la imagen 1, conectado el CATODO a un diodo 1N5408 conectados los tres a la carga conectada al ANODO de 3 diodos 1N5408 conectados los CATODOS a las fases. Osciloscopio conectado a las tres fases y carga con tespecto a tierra. La simulacion es capaz de generar una señal compltetamente rectificada es completamente contralada. Si llega a 0, a diferencia del diseño 3; permitiendo que se desancle el SCR, permitiendo el control.
Comentarios
Publicar un comentario